最新公告
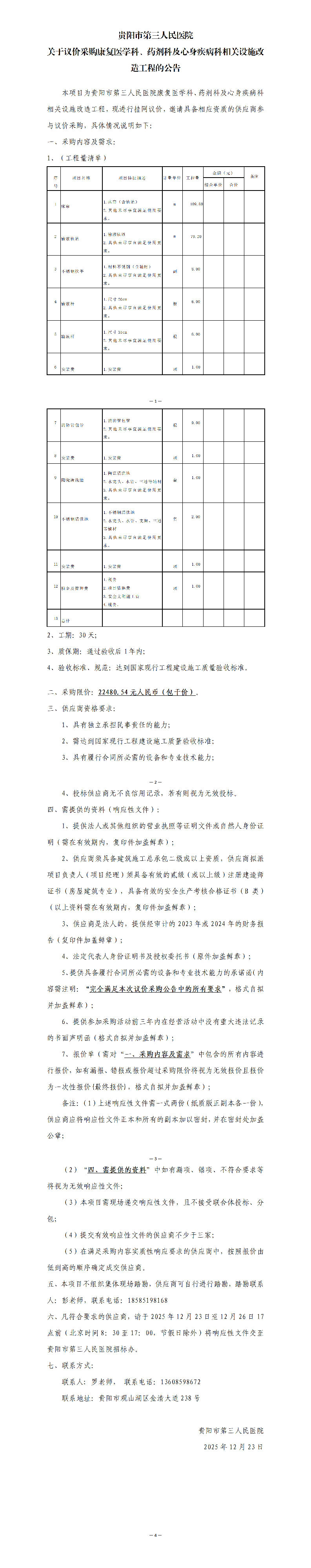
贵阳市第三人民医院 关于议价采购康复医学科、药剂科及心身疾病科相关设施改造工程的公告
发表时间:2025-12-23     作者:     字体:【

 
上一篇:贵阳市第三人民医院 关于议价采购精神康复科一楼功能区域改造工程的公告
下一篇:贵阳市第三人民医院 议价采购检验科生化分析仪用清洗液CD80等试剂 中标候选人公示
公告公示
联系我们

医院地址: 贵阳市观山湖区金清大道238号

可乘坐223、226路公交车到玉林关站下车即可到达。联系电话:

医院办公室:84515552
总值班:84515565
医务科:84702170